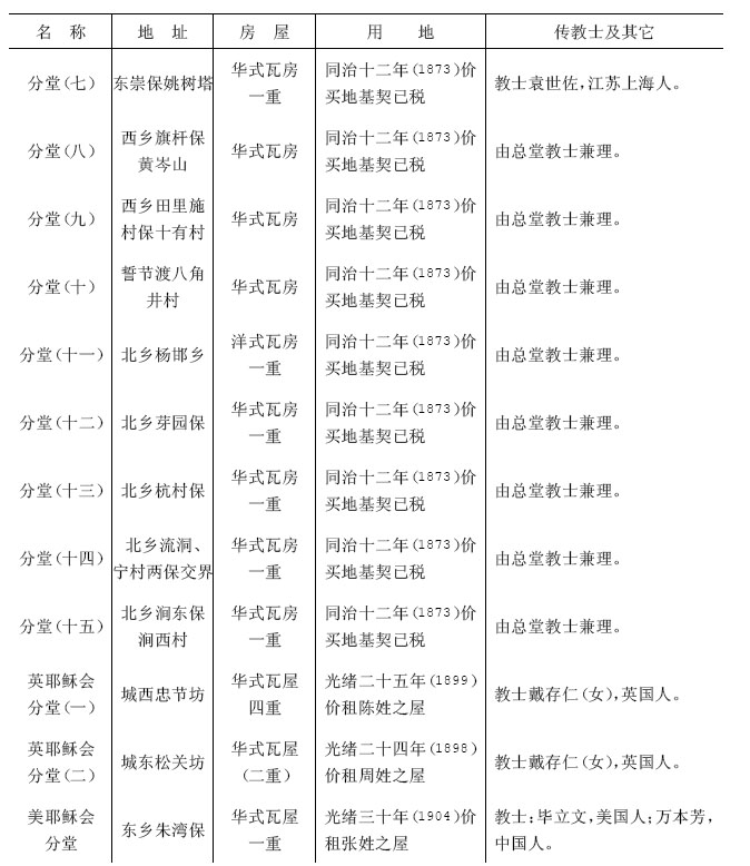
清同治三年(1864),天主教传教士开始在广德月湾等地布教。当时,月湾和宁国府治(今宣州市)、水东镇(今宣州市辖镇)、河沥溪(今宁国县辖镇)同为皖东南之四大传教中心。广德州的教务分为南北两区,北属建平县,南属广德州,各有一铎负责。同治十二年,在广德州城和月湾街各建教堂一处,同属法国教堂。据光绪二十二年(1896)五月委办洋务局二品顶戴署安、庐、滁、和道潘汝杰上报总理各国事务衙门的材料统计,广德直隶州有法国天主教堂16所,分设在城内小东门朝岳坊,东乡城(陈)坞保,小余保,西乡月湾街、黄岑山、丁张村、戈村、姚树塔、誓节渡,南乡大桥头、焦村保,北乡杨邯保、芽园保、杭村保、王栗山、涧东村。朝岳坊教堂驻堂教士为中国人黄钟,月湾街教堂驻堂教士为法国人雷×(名不详)。其余14堂均系朝岳坊、月湾街两教堂分设,无驻堂教士。据光绪三十三年(1907)《皖政辑要》载:广德直隶州教堂增至19所。详见下表:
广德直隶州州属教堂表
名称地址房屋用地传教士及其它法天主


上述天主教堂中,规模和影响较大的是广德天主堂和月湾天主堂。
广德天主堂位于城东朝岳坊,宅地6亩,菜地4亩。有水田350亩出租,每年可收租稻3.8万斤。该堂初创时期,有教徒500余人,民国26年(1937)发展到1000余人。该堂除传教外,还兼办义学并施医。民国元年(1912)创办教会医院一所,抗日战争中毁于兵火。后改建为门诊所,有2名医生。清光绪三十三年(1907)前后,该堂传教士先后有黄钟、谢树枫、胡××(名不详)和胡木铎等。民国31年后,为西班牙人叶槎莅。1950年有传教士1人,修女3人,医生2人,杂工1人。1953年4月,由本人申请并经安徽省公安厅批准,叶槎莅取道香港回国。
月湾天主堂是一个接受外国津贴的法国教堂。前期规模不大,影响也较小。清光绪二十六年(1900)该堂下属有宁国县长虹铺、宋汪村、张牛村和广德的小陈村、柏垫、焦村等6个公所,有教徒700余人。十余年后,随着帝国主义侵略势力的深入和发展,月湾教堂开始大兴土木,广置堂产,影响逐步扩大。清宣统三年(1911)建造楼房4间,民国元年(1912)兴建圣堂一幢(10间)和边房12间。随后,又建造了学校、医院、宿舍、厨房等。民国25年时,共有房屋65间,水田300余亩,年收租稻5万多斤。
该堂自创办至解放历时近80年,先后有20余名神父来此传教。第一名神父金利凤和最后一名神父穆纳喜仁都是西班牙人。其余的神父,除三名是中国人外,余皆为法国人或西班牙人。穆纳喜仁于民国36年年底来月湾天主堂。不久,匈牙利人席上珍(传教士兼医生)接踵而至。1952年12月,穆纳喜仁因敌视中国政府,直接破坏土地改革运动,被中国政府驱逐出境。1953年4月,席上珍本人申请并经省公安厅批准取道香港回国。
月湾天主教堂教徒最多时达2000余人。全年的宗教活动有四大斋礼:圣诞节、耶稣受难工节、复活节、圣灵降临节。星期日到教堂做“礼拜”的每次约有400多人。教堂内设有圣公会、修女会等组织,并经常组织活动。其内容有神修讲座、教理研究、祈祷方式、工作计划、自我检查和问题解答等6项。
由于清朝及国民党政府腐败无能,致使外国神父和神职人员,仗势逞凶,欺压人民。甚至借“施医”之名,骗钱害人,草菅人命。建国后,他们仍不收敛。1950年农历五月初十,农民王正刚生疮求治,席上珍将黑炭碾成的粉末敷其创面,并开了四支针剂,索费100斤菜油,次日在打第四针时王当场死亡。农民杜有容的两个孩子都是被席上珍用假药害死的。这样的事例举不胜举。因此,天主教自传入以来便不断激起广大人民的不满和反抗。清光绪二年(1876)建平县(今郎溪)发生了以胡秀山为首的民众焚毁教堂,杀死教民案。广德民众闻讯后积极响应,遂奋起焚毁教堂、修士住宅和教会学校。民国16年(1927)三四月间,在大革命风暴的影响下,城内500余民众在工人丁继周的带领下,冲进广德天主堂,将神父胡木铎痛打一顿后,捆绑起来戴上高帽游街示众,并责令其立即滚出广德。后来胡木铎在教民帮助下,狼狈逃离广德。
建国初,党和人民政府根据“自养、自治、自传”的办教方针,组织本县天主教徒成立了三自革新委员会和财产保管委员会,由艾大明、李光烈分任正副主任,宋宗福、丁成坤、夏绍先、黄开玉、王长海、高明英、李先玉等9人为委员,后又增加周家声为记帐并管理财产。
据1952年统计,全县有天主教徒约125人,基本上停止了活动。