广德县位于皖南山地与沿江平原的过渡带,地貌格局比较复杂。南部以低山为主,山间发育峡谷,山地组成的岩性差异较大,有二长花岗岩,石英岩、砂岩、粉砂岩、石灰岩等;中部以岗地(台地)、平原为主,县内河流都由此向西北流出,入郎溪县境内;北部以丘陵为主,仅皖、苏、浙接壤处有低山蜿蜒,组成丘陵的岩性与南部低山相似,但该处石灰岩质纯层厚,发育了典型的亚热带地下喀斯特溶洞,其中太极洞,桃姑迷宫,已辟为重要游览景点,在国内已负盛名。县内最高点为南部的马鞍山,海拔863.3米,最低点为西北边缘的狮子口,海拔14.5米。
一、平原、岗地、丘陵、低山
(一)平原
河谷平原分布于无量溪,桐氵内河及其支流沿岸,由河漫滩和河流低阶地组成,无论组成物的颗粒或比降,都由上游向下游呈逐渐变小趋势,中上游河谷平原组成物多为亚砂土,至下游递变为亚粘土;中上游比降1/20~1/30,而下游小于1/100。河谷平原的宽度变化较大,由上游至下游逐渐拓宽,尤其在河流交汇地带,平原更为开阔,无量溪河谷平原,在广德县城附近宽达6公里,其支流流洞河河谷平原,在彭村以下宽4~5公里,而各河流上游地区的河谷平原,宽度都在1公里以内。
冲积平原仅分布于桐氵内河下游,与郎溪县相邻处,属郎川河冲积平原的一部分,平原由河漫滩和低阶地组成。组成物以亚粘土为主,比降1/150,最宽处达8公里,海拔15~16米,比高小于1米,在广德县境内所占面积很小。
(二)岗地(台地)
平坦的堆积岗地分布于流洞、赵村、山北等乡境内,海拔40~60米,比高小于20米,组成物质为亚粘土,经流水切割演变而成。顶部平坦,坡度小于3°,岗坡和缓为15°~20°,岗间发育的冲谷,冲坡平缓,为6°~8°。岗、土旁、冲三者比例为5∶3∶2,目前冲谷辟为水田,岗、土旁部分种植耐旱作物。
起伏的堆积岗地分布于清溪、花鼓、誓节渡等乡镇,海拔50米左右,比高15~20米。大部主要是网纹红土组成,因流水切割较剧,岗间发育较密于冲谷,地面显得破碎,起伏频度大,岗、土旁、冲比例为3∶3∶4,岗坡为4°,土旁坡为15°~20°,冲坡为6°左右。利用情况与平坦堆积岗地相似。
起伏的侵蚀剥蚀低岗地分布清溪、双河、祠山岗、独山、彭村、流洞、东亭等乡镇,海拔60~80米,比高小于30米,大部由白垩纪红层组成,是处于轻度上升过程中,经流水侵蚀剥蚀而成。顶部平坦,小于8°,岗坡为16°~18°,岗间发育的冲谷多呈狭长状,且密度较起伏的堆积岗地小。这类岗地大部尚未利用,生产潜力大。
(三)丘陵
侵蚀剥蚀低丘陵分布杨滩、卢村、凤桥、下寺等乡,海拔小于150米,比高小于100米,大部为长条状或浑圆状,为沟谷切割十分破碎,走向随沟谷方向而变,丘坡15°~18°,由石英砂岩、细砂岩、粉砂岩等组成。丘坡覆有薄层坡,残积物,部分丘坡有次生林和人造次生林,大部为荒坡草地。
喀斯特低丘分布流洞、独山、新杭、下寺等乡镇,海拔140~180米,比高小于100米,经流水长期溶蚀(喀斯特化)作用形成,丘坡基岩裸露,发育了小型岩沟石芽,丘间分布小型溶蚀洼地,其直径80米以下,深5米,洼地底部由亚粘土覆盖。该丘由黄龙组、船山组、栖霞组等组成。
侵蚀剥蚀高丘分布流洞、卢村、凤桥、柏垫、石鼓等乡镇,海拔200米左右为主,比高大于100米,大部呈北东向展布,延伸较远,丘体脉络清晰,由于地壳长期抬升,并经流水切割,丘脊较宽,坡度为10°~12°,丘坡为20°左右,由石英岩、砂岩、细砂岩、二长花岗岩等组成。丘坡覆盖薄层坡、残积物。
喀斯特高丘分布独山、新杭等乡镇,海拔200~250米,比高大于100米,地表由高丘、溶蚀洼地组合而成,丘坡岩石嵯峨,有裸露型或半裸露型石芽发育,高仅1米左右,丘间洼地直径50米左右,深3~4米,底被棕红色亚粘土覆盖,有时潴水成塘。地下往往有中~大型溶洞发育,如太极洞、桃姑迷宫都分布于此。
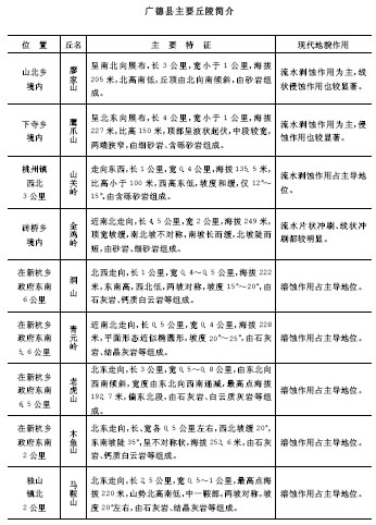
广德县主要丘陵简介


(四)低山
侵蚀剥蚀小起伏低山分布县内南部各乡和北部下寺、山北、砖桥、新杭等乡。海拔400米以上或比高200米以上,山体完整,脉络清晰,走向北东为主,少数呈近南北向和近东西向展布,组成物岩性较复杂,以砂岩、石英岩、石英砂岩、细砂岩、粉砂岩、二长花岗岩、花岗岩为主,山脊多呈波状起伏,山坡35°左右为主,山间发育盆地,且多为河流交汇之地,盆底有狭窄的滩地和河流阶地组成,并有丘陵散落其上,盆缘则为高丘和低山环绕。
喀斯特小起伏低山分布新杭、独山、卢村等乡镇境内。海拔500米左右或比高200米以上,走向北东或近南北向。地表呈低山、溶蚀洼地、溶蚀谷地组合形态,洼地直径小于80米,多近似园形,深6~8米,谷地为长条状,宽20~30米。低山石质嶙峋,坡陡25°~30°,植被稀少。地下有溶洞发育,以小型为主。由石灰岩、钙质白云岩、结晶灰岩等组成。
广德县主要低山简介




二、地貌分区
南部低山区(海拔500~864米,相对高度大于200米)面积150.6万亩,占全县总面积46.4%;位于同溪、桃山、梨山、柏垫、凤桥、四合、杨滩、月湾、独树、石鼓等10个乡镇。山体呈南东和南西走向,主要有马鞍山(海拔863.3米)、泰山(海拔789米),桃花山(海拔635米)、乌云山(海拔7043米)、牛角尖(海拔571米)、八卦山(海拔635.6米)、乌石山(海拔571.8米)。山地坡度陡峻,一般为20~30度,局部40度。因流水切割活跃,花岗岩类组成的山体风化强烈,离居民点较近的山体植被遭到破坏,因而水土流失严重。土层较薄,局部母岩裸露。低山间的冲田,日照少,又有冷浸水及地表水的汇入。多有冷浸田分布。
北部丘陵区(绝对高度小于500米,相对高度小于200米)面积33.69万亩,占全县总面积10.4%;位于本县的山北、下寺、赵村、砖桥、新杭、独山等乡镇。受人为的影响较大,植被复盖率较低。线状、片状流失的冲刷作用都很强烈,水土流失也较严重。土层浅薄,土壤肥力较低。
中部平原、岗地(绝对高度小于200米,相对高度小于50米)面积139.99万亩,占全县总面积43.2%。主要分布于桃州、清溪、双河、邱村、高湖、彭村、流洞、杨杆、花鼓等乡镇。地层表面为紫色砂岩及网纹红土,盆地中心即县城周围多为近代山河冲积物,本区由于长期流水作用,形成了开阔的河谷平原和岗冲起伏的地貌组合。是本县粮油生产的主要基地。